学院简介 领导介绍 专业介绍 师资介绍 院长寄语
教学研究 科研动态 学术讲座 专业实践
党建动态 支部风采 优秀党员 理论学习
学生组织 团建工作 学生活动 优秀学子
招生信息 录取分数 就业动态 优秀校友
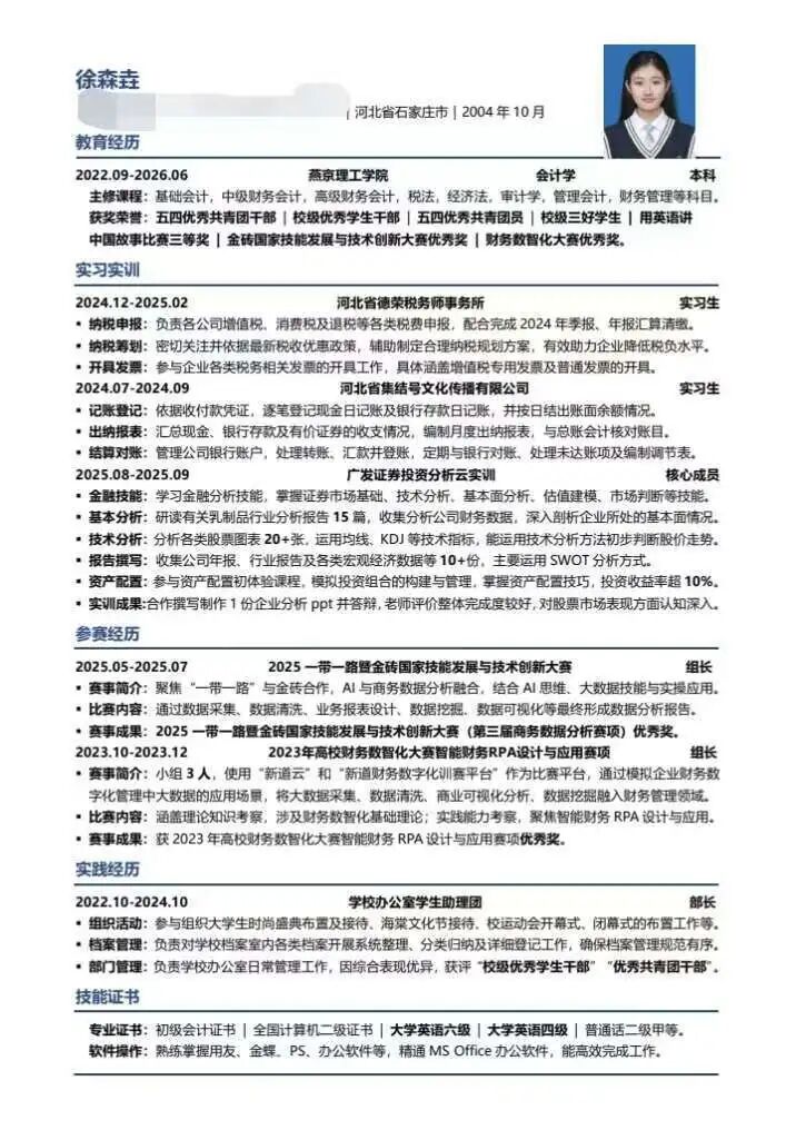
一份简历,是求职者为自己描绘的职业蓝图,也是迈向职场的首块试金石。为助力2026届毕业生锻造核心竞争力,我校简历风采大赛圆满落幕。大赛涌现出众多各具特色、彰显实力的优秀作品,其中数审2201 刘妍、注会2206 徐森垚的简历因精准匹配岗位需求、突出核心能力、呈现逻辑清晰,成功斩获一等奖。这些优秀范例现已集中展示,期待为同学们打磨个人简历、备战求职季提供有效启发。简历展示文/注会2401 袁跃森审核/智会2401 陈辰
一份简历,是求职者为自己描绘的职业蓝图,也是迈向职场的首块试金石。为助力2026届毕业生锻造核心竞争力,我校简历风采大赛圆满落幕。大赛涌现出众多各具特色、彰显实力的优秀作品,其中数审2201 刘妍、注会2206 徐森垚的简历因精准匹配岗位需求、突出核心能力、呈现逻辑清晰,成功斩获一等奖。这些优秀范例现已集中展示,期待为同学们打磨个人简历、备战求职季提供有效启发。
简历展示
文/注会2401 袁跃森
审核/智会2401 陈辰