学院动态
财会新星 “简”显实力 会计学院求职简历风采大赛三等奖作品展示
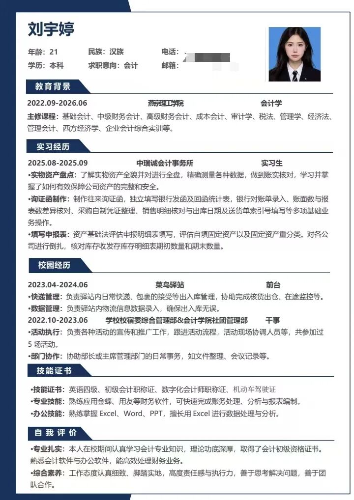
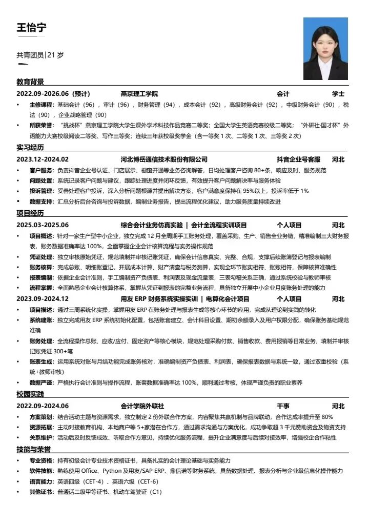
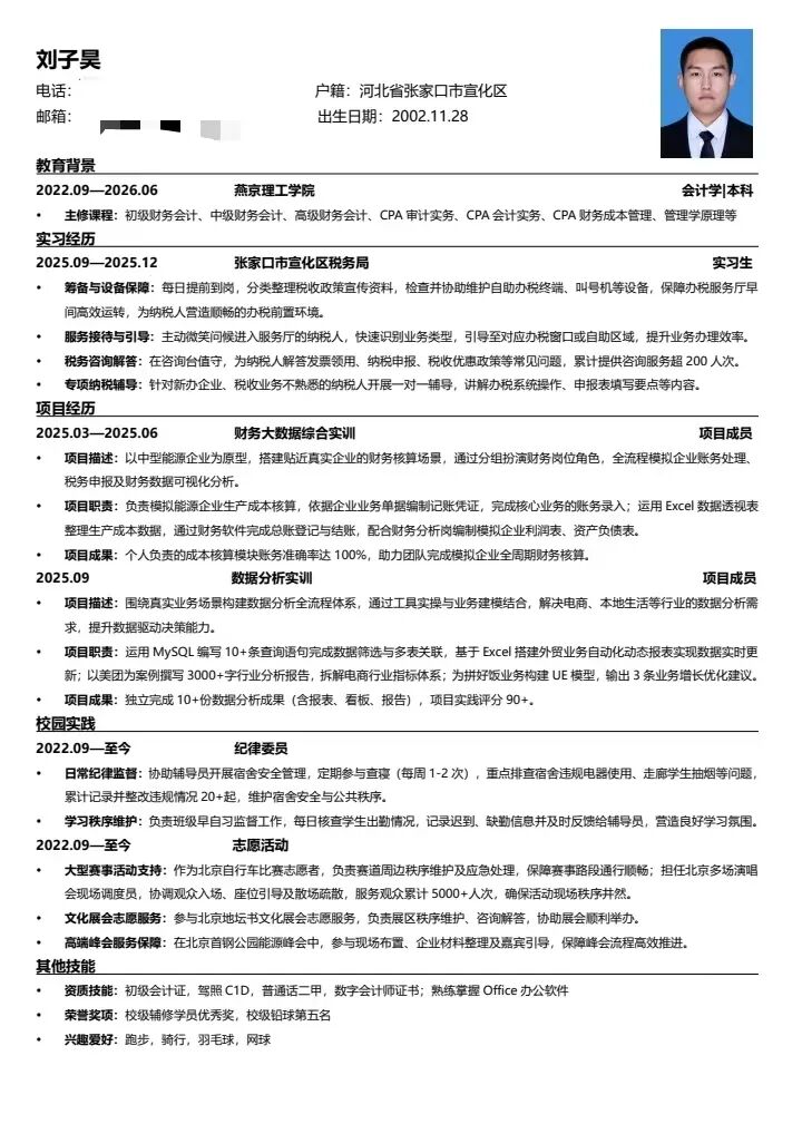
简历,是会计学子展现专业素养与职业潜力的第一份 “财务报表”,一份精准规范的简历,更是开启财会职场生涯的关键凭证。为切实增强 2026 届毕业生就业核心竞争力,帮助学子提前适配企业招聘需求,会计学院特举办 2026 届毕业生简历制作专项大赛。大赛聚焦会计专业特色,涌现出一批紧扣岗位需求、突出专业技能、呈现清晰逻辑的优质简历作品。经多轮专业评审,最终确定 5 名同学凭借兼具专业性与针对性的简历脱颖而出,分别是政审2201 段雨函、智会2205 刘宇婷、会计2401(专升本)王帆、注会2204 王怡宁、注会2205 刘子昊荣获本次大赛三等奖。现将这 5 份优秀简历范例进行集中展示,为全体 2026 届毕业生提供贴合会计领域求职场景的参考样本,助力大家打磨出更具竞争力的求职 “敲门砖”。 简历展示 文/注会2404 郭钰涵 审核/注会2403 栗淼冉




